前端人需要了解的色彩表示方法

大家好,我是刘布斯。

在日常的开发中,大家最常用的色彩格式可能是十六进制颜色(比如#000000)、RGB(比如rgb(255, 255, 255))、RGBA(比如rgba(255,255,255,0.5)),其实还有 HSL、HSLA,那么他们分别代表什么,用在什么场景呢?今天就通过一篇文章带大家了解~


在前端开发中,色彩信息非常重要,它可以影响用户视觉,来表达数据的大小、操作的优先级等等。按照惯例,我们先来看几个需求:

  • 任意图片上的文案清晰(亮度高的颜色,显示深色文字,亮度低的颜色上,显示浅色文字)
  • 生成设计规范或组件库的主题颜色梯度
  • 大数据可视化场景下的颜色渐变

三原色

色彩当然要从三原色开始说起 R红 G绿 B蓝 (A透明),将三原色各种组合也就有了各种颜色。对于屏幕这种发光的场景通常是“加色模式”,对于颜料这种是“减色模式”。

image.png
image.png

我们接触的各种彩色屏幕,其实就是由更小的三原色发光材料来控制每个像素的颜色的。

image.png

所以通常用红、绿、蓝来表示颜色,也就是 RGB。虽然RGB不能表示肉眼所见的全部颜色,但也足够丰富了,一般的显示器、彩色打印机、扫描仪等都支持它。web开发也离不开他,如:#0064ff 、rgb(0, 100, 255)、rgba(0, 100, 255, 1),都是我们常用的表示颜色的方式。但是 RGB 是理想化的色彩表示方式,我们只能大致的判断出它偏向红色、绿色还是蓝色,或者颜色立方体的大致位置,除此之外就没有其它信息了,也就很难有办法动态生成一组对比鲜明的颜色。因此,在需要动态构建视觉颜色效果的时候,我们很少直接选用 RGB 色值,而是使用其他色彩表示形式。这其中比较常用的就是HSL、HSV色彩表示方式。

HSL、HSV

类似的还有HSB、HSI,HSV = HSB,HSL ≈ HSI,是一种将RGB色彩模型中的点在圆柱坐标系中的表示法。转换方法:

image.png

目前,浏览器 css 早已支持HSL的色彩表达。

image.png

表示方式为:

/*  hsl( 色相hue<0~360>, 饱和度saturation<0%~100%>, 亮度lightness<0%~100%> ) */
background: hsl(10,30%,30%);
color: hsla(360,100%,100%,1);

image.png

借助 HSL,就可以很容易生成颜色梯度:

  • 相邻的颜色的颜色梯度,只需要将色相递增或递减即可
    色相间隔15,饱和度和梯度都是50%:hsl(n*15, 50%, 50%)
  • 亮度颜色梯度,只需要将亮度递增或递减即可

    hsl(120/240, 50%, 25+n*5%)

但细心的你一定发现了,在色相梯度中,绿色附近的颜色比较接近,而其他颜色则跨度较大。而且相同亮度情况下,绿色要比蓝紫色看起来要亮上一些,这是因为人眼对不同频率的光的敏感度不同造成的。因此,HSL依然不完美,于是一套针对人类知觉标准的色彩模型就诞生了:CIELAB

  • 人眼看到的颜色梯度均匀
  • 相同的亮度,让人眼也感觉亮度相同。

CIELAB

CIELCHuv、 CIELCHab是同一个以人类感知为主的色彩模型,只是表示方式不同。

不规则的色彩空间

目前,仅 Safari 在 15 及以上版本的 css(css-level 4) 才支持 lch()lab()

image.png

lab为例:

/*lab( 亮度<0%~100%> a<-125~125> b<-125~125> ), a/b表示:Lab颜色空间中沿“a”和“b”轴的距离 */
background: lab(45.90% 25.22 -84.96); /* 中间没有逗号 */

lab(59% ${-125+i*10} ${-125+j*10})

可以看到在亮度一致的情况下,各个颜色的感观亮度也一致,且颜色过渡均匀,更适合需要动态生成颜色的场景。

更多色彩空间

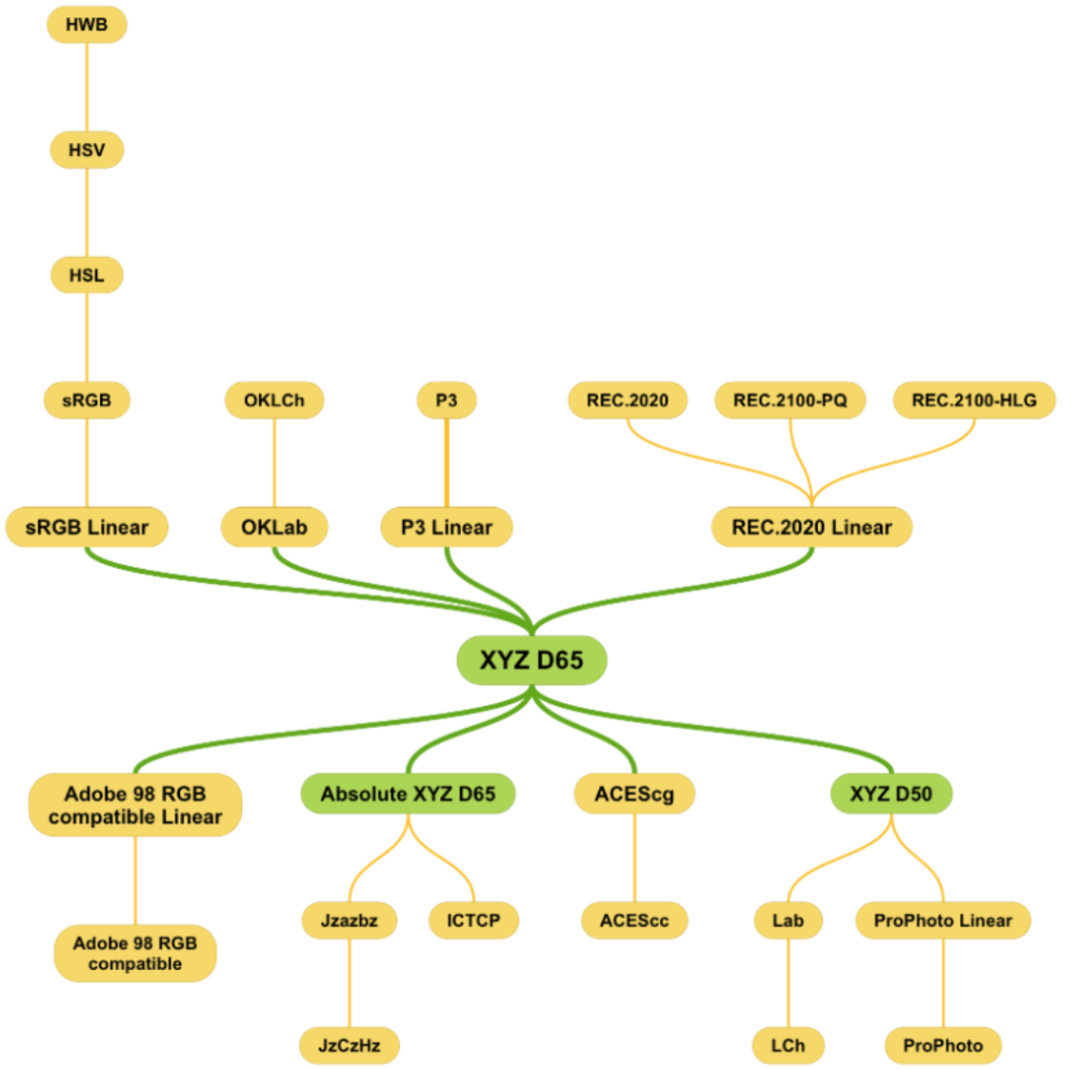
色彩空间的发展远远不止上述提到的这些,以知名的 Color.js 颜色转换库支持的色彩空间为例,就支持了数十种,这个库提供了非常直观的 API 设计,可以很方便进行颜色转换,有兴趣的自行了解。

image.png

Color.js Supported Color Spaces

应用案例

antd 颜色算法使用的库:TinyColor

image.png
image.png

https://tinycolor.vercel.app/

zrender (Echarts 依赖的 2D图形库)

https://github1s.com/ecomfe/zrender/blob/HEAD/src/tool/color.ts

image.png

回答开篇需求

有了上述这些色彩空间,和颜色的表示方法,处理颜色渐变肯定不成问题了。至于显示清晰的文字,只需要根据在 CIELAB 模型(HSL 也行)下的亮度,取个相反的即可。各种色彩空间实际都是,在各种场景、需求背景下诞生下的工具,只要工具选对了,问题就能迎刃而解啦。

最后

还没有使用过我们刷题网站(https://fe.ecool.fun/)或者刷题小程序的同学,如果近期准备或者正在找工作,千万不要错过,题库主打无广告和更新快哦~。

老规矩,也给我们团队的辅导服务打个广告。

原文地址:https://fe.okki.com/post/63ae61e3e9e42a3bc20b4a30